တရားရေးဌာန
ခူးတော်ရယ်အက်စ်
ဌာနမှူးကြီး
မော်ဖရေမြာ
ဒု-ဌာနမှူး (၁)
ခွန်းစာ
ဒု-ဌာနမှူး (၂)
ခွန်းဂျက်စတင်း
ဒု-ဌာနမှူး (၃)
နောက်ခံအကြောင်း
၂၀၂၃ ခုနှစ်၊ နိုဝင်ဘာလ (၂၉) ရက်တွင် တရားရေးဌာနကို ကရင်နီပြည်အတွင်း တရားမျှတမှုလုပ်ငန်းများ ဆောင်ရွက်နိုင်ရန်ရည်သန်၍ ဥပဒေရေးရာကျွမ်းကျင်သူများ၊ CDM များ၊ တတ်သိနားလည်သူများဖြင့် ဖွဲ့စည်းခဲ့သည်။
ရည်ရွယ်ချက်
လွတ်လပ်၍ တရားမျှတသော တရားစီရင်ရေးမဏ္ဍိုင်တစ်ခု ဖော်ဆောင်နိုင်ရေးနှင့် ဥပဒေနှင့်အညီ လွတ်လပ်စွာ တရားစီရင်နိုင်ရေးအတွက် အထောက်အကူပြုရန်။
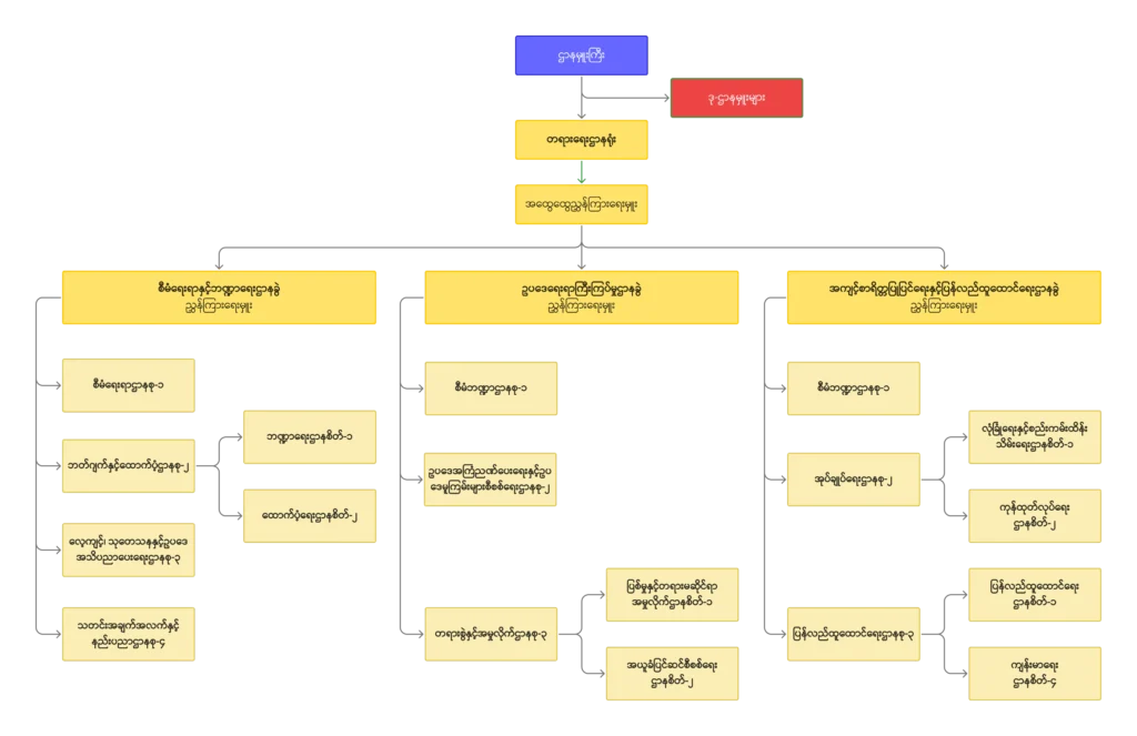
ဌာနဖွဲ့စည်းပုံ
တရားရေးဌာနကို ဌာနမှူးကြီးတစ်ဦးနှင့် ဒုတိယဌာနမှူး (၂) ဦးတို့မှ ဦးဆောင်ပြီး တရားရေးဌာနရုံး၊ စီမံဘဏ္ဍာဌာနခွဲ၊ ဥပဒေရေးရာကြီးကြပ်မှုဌာနခွဲ၊ အကျင့်စာရိတ္တပြုပြင်ရေးနှင့် ပြန်လည်ထူထောင်ရေးဌာနခွဲတို့ဖြင့် ဖွဲ့စည်းသည်။
လုပ်ငန်းဆောင်ရွက်ချက်များ
တရားရေးဌာနရုံးသည် ဥပဒေ၊ နည်းဥပဒေ၊ စည်းမျဥ်းစည်းကမ်း၊ အမိန့်ကြော်ငြာစာများ၊ အမိန့်များ၊ ညွှန်ကြားချက်များ၊ လုပ်ထုံးလုပ်နည်းများနှင့် လက်စွဲများကို စိစစ်အကြံပြုသည်။
စီမံဘဏ္ဍာဌာနခွဲအနေဖြင့် ဝန်ထမ်းရေးရာ၊ စီမံခန့်ခွဲရေးဆိုင်ရာ၊ ဘဏ္ဍာငွေရှာဖွေခြင်းတို့ကို ဆောင်ရွက်သည်။
ဥပဒေရေးရာကြီးကြပ်မှုဌာနခွဲသည် ပြည်နယ်ဥပဒေရုံး (၁) ရုံး၊ ခရိုင်ဥပဒေရုံး (၂) ရုံး၊ မြို့နယ်ဥပဒေရုံး (၈) တို့ကို ဖွင့်လှစ်ကာ ဥပဒေရေးရာ လုပ်ငန်းများကို ဆောင်ရွက်လျက်ရှိသည်။
အကျင့်စာရိတ္တပြုပြင်ရေးနှင့် ပြန်လည်ထူထောင်ရေးဌာနခွဲ၏ လက်အောက်တွင် အကျဥ်းထောင်အမှတ် (၁) နှင့် အကျဥ်းထောင်အမှတ် (၂) တို့ကို လည်ပတ်လျက်ရှိသည်။
တရားရေးဌာနဖွဲ့စည်းပုံ

တရားရေးဌာန၌ ဖွင့်လှစ်ထားသည့်ရုံး/ဌာနခွဲများဖွဲ့စည်းပုံ

ဆက်သွယ်ရန်
Contact Number: +66 9557 54693
Email: [email protected]
Facebook Page: IEC-Department of Justice