Department of Justice
Khu Thaw Reh Est
Head of Department ​
Maw Phary Myar
Deputy Head of Department (1)​
Khune Sar
Deputy Head of Department (2)​
Khun Justine
Deputy Head of Department (3)​
Background Information
  On November 29, 2023, the Department of Justice was established in Karenni State, consisting of legal experts, participants of the Civil Disobedience Movement, and other knowledgeable individuals to carry out justice-related responsibilities.
Objectives
  To support the establishment of an independent and impartial judiciary and ensure the fair administration of justice under the law.
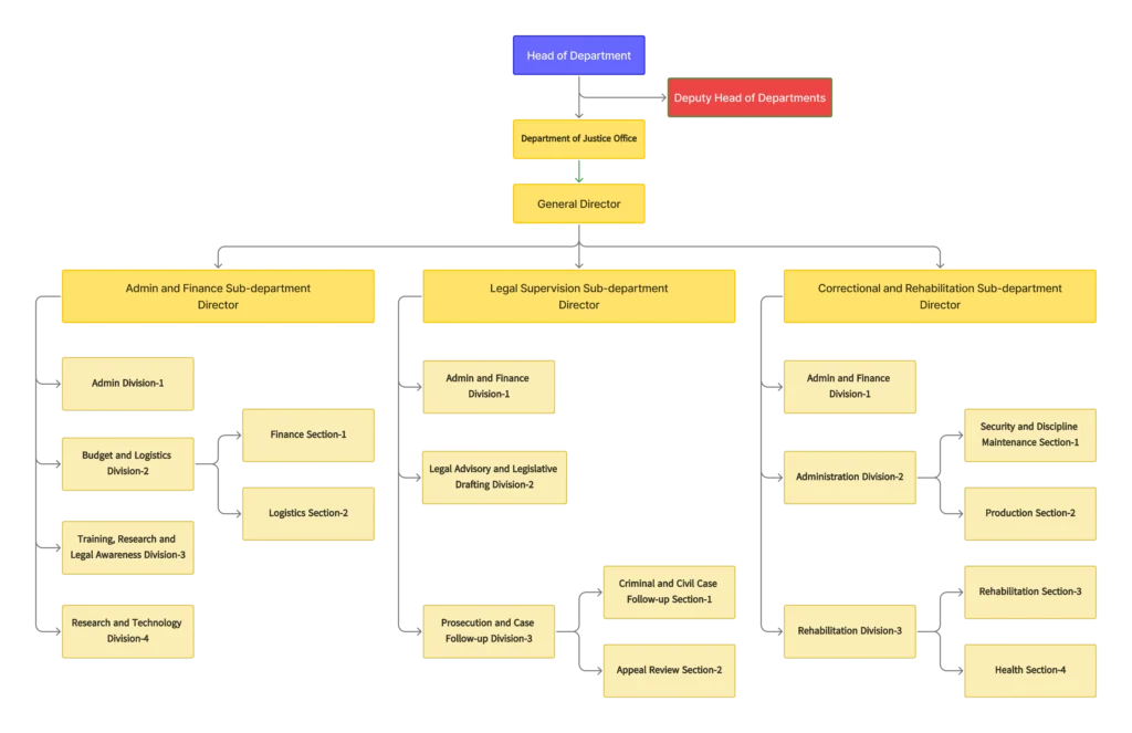
Structure of the Department
  The Department of Justice is headed by a Department Head and two Deputy Heads. It includes the Department Office, the Administration and Finance Sub-department, the Legal Affairs Supervision Sub-department, and the Sub-department of Moral Correction and Rehabilitation.
Activities of the Department
  The office of the Department of Justice reviews and provides recommendations on laws, rules, regulations, announcements, orders, directives, procedures, and manuals. The Administration and Finance Sub-department handles personnel matters, administration, and fundraising. The Legal Affairs Supervision Sub-department oversees the operations of one State Law Office, two District Law Offices, and eight Township Law offices to manage legal affairs.
  The Sub-department of Moral Corrections and Rehabilitation manages Prison No. 1 and Prison No. 2.
Organization Structure

Structure of Offices/Branches in the Department

Contact
Contact Number: +66955754693
Email: [email protected]
Facebook Page: IEC-Department of Justice