Department of Women and Child Affairs
Agatha Nu Nu
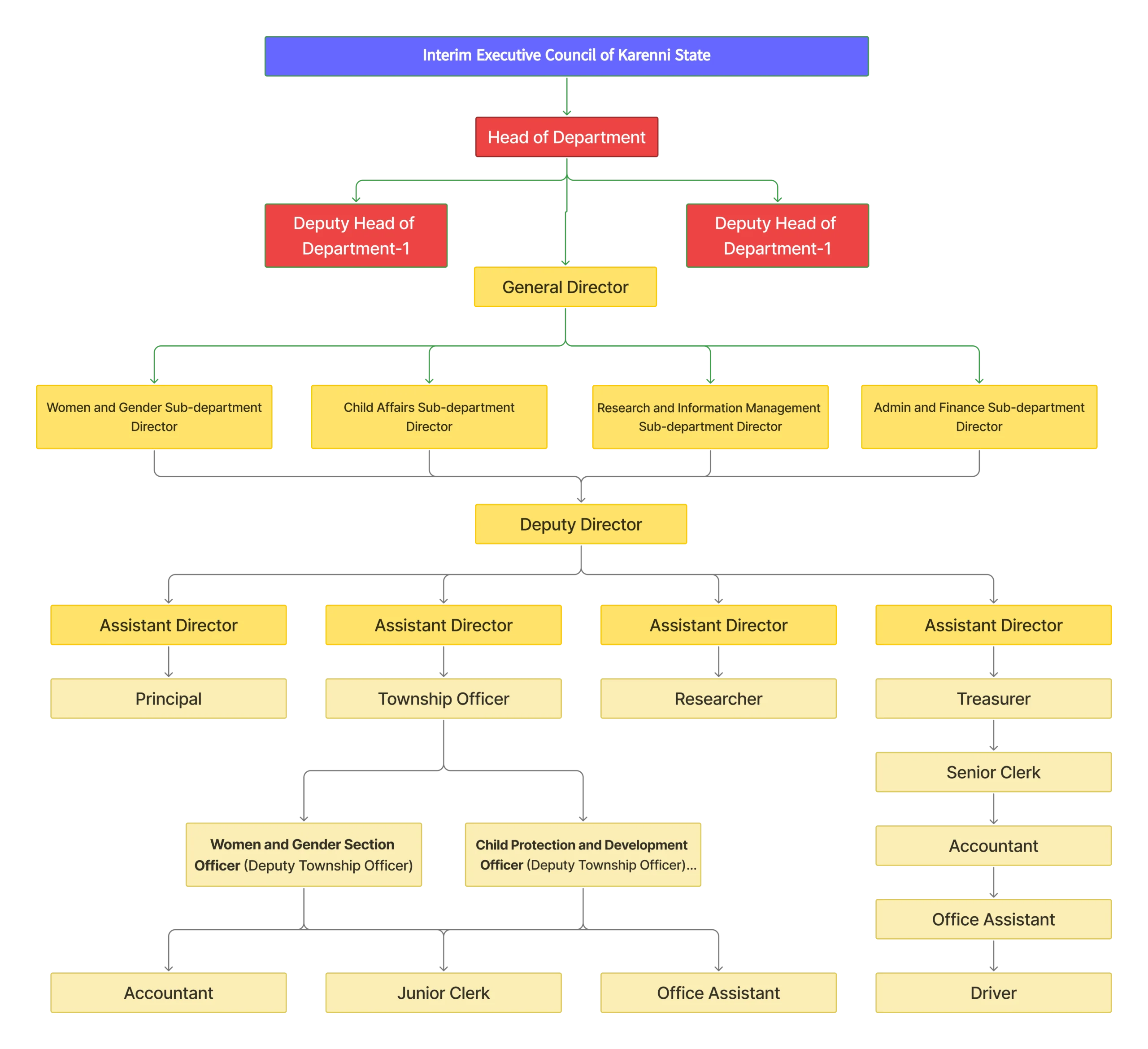
Head of Department
Maw Thel Mar
Deputy Head of Department (1)​
Yi Yi Myint
Deputy Head of Department (2)​
Background Information
  The Karenni State Consultative Council held a conference on January 18, 2023, attended by various groups across Karenni State. During the conference, a decision was made to prioritize and implement programmes related to women and children. As a result of this resolution, the Department of Women and Child was officially established on October 18, 2023.
Objectives
- To ensure the comprehensive development and protection of the rights of women and children, through the effective implementation of established measures, policies, and guidelines, including those related to emergency response during the interim period.
- To promote gender equality and facilitate the active participation of women from diverse backgrounds in decision-making roles within the interim administrative framework.
- To effectively prevent and address all forms of violence against women and children within the framework of interim arrangements.
Structure of the Department of Women and Child Affairs
  The Department of Women and Child Affairs is led by one Head of Department and two Deputy Heads. It conducts its activities through several Sub-departments: the Women and Gender Sub-department, the Child Affairs Sub-department, the Research and Data Management Sub-department, and the Administration/Finance Sub-department.

Women and Gender Sub-department
    Drafting legislation to prevent violence against women (PoVAW) and implementing related directives, the department also provides essential services and shelter for gender-based violence incidents. Coordination is underway to establish gender-based violence protection committees at both the township and state levels, and the Women’s Empowerment Programmes are being implemented through the Karenni Women’s Academy.
    The department supports women affected by airstrikes and heavy weapons, distributes personal hygiene supplies, gives financial aid to female-headed households in crisis, and provides loans to women entrepreneurs. Additionally, policies have been put in place to prevent workplace exploitation and sexual harassment, and the department collaborates with civil society organizations on public outreach.
Child Affairs Sub-department
    In addition to offering basic and refresher courses for preschool teachers, the department provides child protection awareness sessions for preschool parents and committee members. The department is also rolling out the ECCD program, creating the Child Safeguarding Policy, and preparing to launch the Child Rehabilitation and Care Centre. It further supports preschool teachers with stipends and supplies, teaching aids for pre-kindergartens, and promotes child nutrition. Essential nutritional support and supplies are also given to pregnant and lactating mothers, while subsidies are available for pregnant and nursing mothers who require emergency surgical assistance.
Research and Information Management Sub-department
    The Research and Information Management Sub-department conducts research on gender-based violence and related topics, disseminates information, documents departmental activities, establishes monitoring systems, and oversees the improvement of the department’s operations by gathering public opinion.
Admin and Finance Sub-department
    The Administrative and Finance Sub-department is responsible for managing human resources within the department, overseeing office operations, drafting annual and quarterly budgets, ensuring expenditures follow financial guidelines, preparing financial reports, and supervising the department’s assets and inventory.
Activities
  The Women and Gender Sub-department is tasked with drafting and revising the Prevention of Violence Against Women Bill in Karenni State, handling cases related to gender-based violence, and providing essential support such as hygiene kits and financial aid to women and other vulnerable groups. The Child Affairs Sub-department is responsible for developing policies concerning the rights and protection of children, implementing Early Childhood Care and Development programs, supporting children in need, and supplying nutritional supplements to pregnant and breastfeeding mothers.
  The Research and Data Management Sub-department is responsible for data collection, filing, conducting research, and drafting press statements and research fact sheets. The Administration and Finance Sub-department manages internal administrative and financial affairs related to the Department of Women and Child Affairs.
Contact for reporting gender based violence cases
Email: [email protected]
Signal Number: +66613741983
Facebook:
Department of Women and Child – DoW&C – Karenni Interim Executive Council