Trade, Investment, Transportation, Communication Department​
Interim Executive Council of Karenni State
Trade, Investment, Transportation, Communication Department​
Interim Executive Council of Karenni State
Trade, Investment, Transportation, Communication Department​
Interim Executive Council of Karenni State
Trade, Investment, Transportation, and Communication Department
L Phoung Sho
Head Of Department
Rihana
Deputy Head of Department (1)
Sai Kyaw Lwin
Deputy Head of Department (2)
Than Chaung
Deputy Head of Department (3)
Background Information
  The Department of Trade, Investment, Transportation and Communication was established on February 12th, 2024.
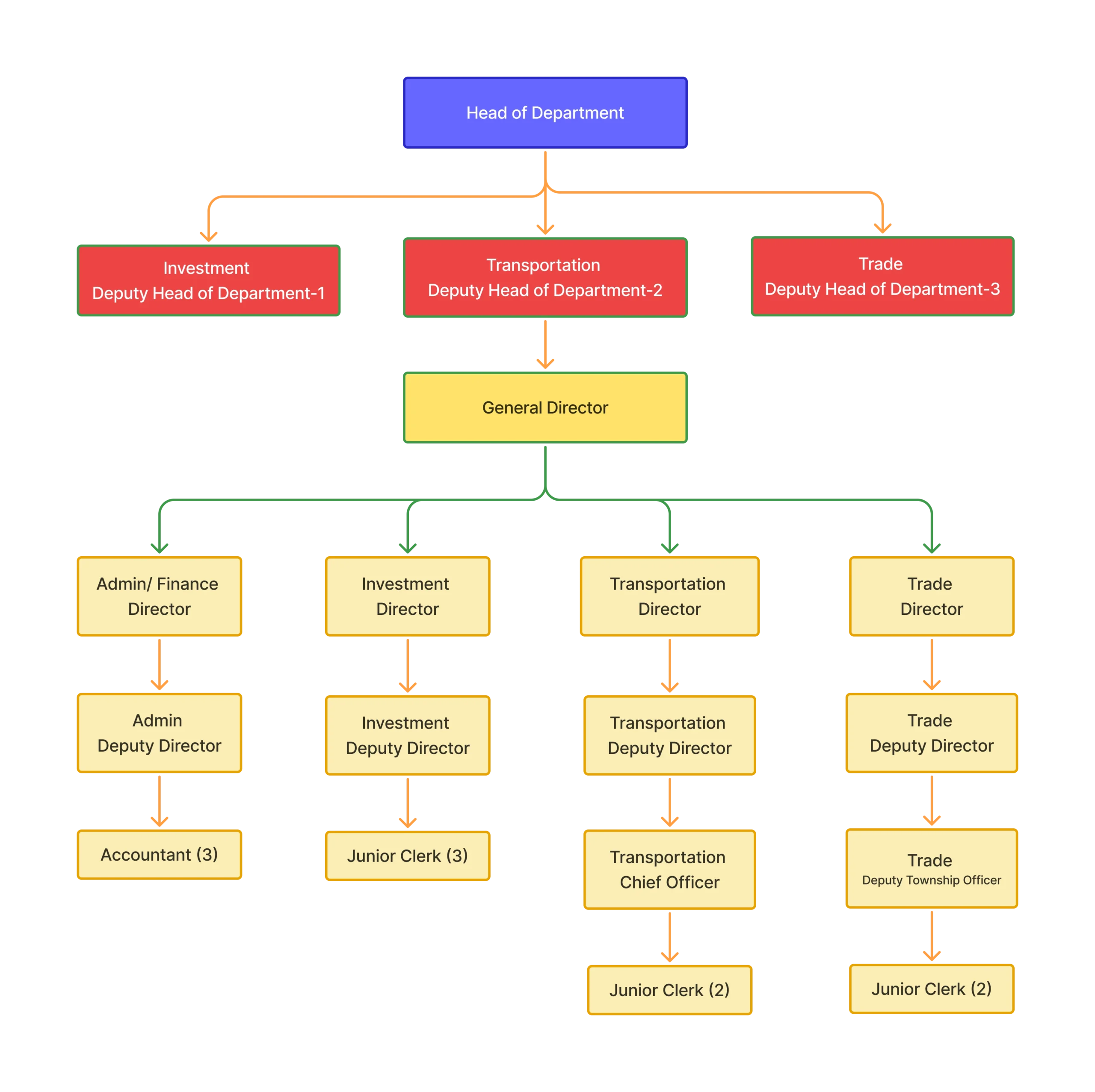
Structure of the Department
  The department is led by a Head of Department, supported by three Deputy Heads, a General Director, four Directors, four Deputy Directors, a Chief Officer, a Deputy Officer, and nine other staff members who carry out its operations. It functions through three Sub-departments: the Trade Sub-department, the Investment Sub-department, and the Transportation and Communication Sub-department.
Activities and Objectives
- The Sub-department of Trade offers registration services for exporters and importers and issues export and import permits, with the following objectives:
- To ensure consumers have access to safe, reliable, and healthy products, machinery, and household goods.
- To systematically record data on imports and exports entering and leaving the state, supporting effective and strategic management.
- To assist regional development efforts, such as administrative management and enforcing the rule of law, by registering importers and exporters.
- The Investment Sub-department provides company registration, business registration, and commercial vehicle registration services, with the following objectives:
- To obtain legal protection for businesses through registration with the government.
- To legally engage in export/import activities and establish connections with the international community.
- To enable government-registered companies to connect with other businesses both locally and internationally.
- To provide a pathway for businesses to apply for licences through formal company registration.
- To make it easier for local people to establish and operate their businesses.
- The Sub-department of Transportation and Communication issues vehicle licenses and driver’s licenses, and the purposes are:
- To inspect and register motor vehicles in line with safety standards, ensuring they can operate safely in public spaces.
- To issue driver’s licenses by verifying that drivers meet the necessary qualifications for each vehicle type.
- To promote safe, smooth, and efficient road use while preventing traffic and vehicle-related accidents.
- To leverage modern technology in establishing an advanced transportation system that reduces traffic congestion and improves road safety.
- To minimize environmental pollution caused by motor vehicles.
Organization Structure

Contact
Signal No: +66955751828
Email: [email protected]