An Official Website of Karenni State Interim Executive Council Here’s how you know
IEC official website links

Usually end with .ieckarenni.org

Our Trusted websites external link

Secure websites use HTTPS

Look for a lock icon (🔒) or a URL starting with https://.

Only share sensitive info on official, secure websites.

Interim Executive Council of Karenni State

Department of Humanitarian and Rehabilitation
Interim Executive Council of Karenni State
Department of Humanitarian and Rehabilitation
Interim Executive Council of Karenni State
Department of Humanitarian and Rehabilitation
Interim Executive Council of Karenni State

Department of Humanitarian and Rehabilitation

Khun Matthias

Head of Department

Maw Ree Re

Deputy Head of Department (1)

Khun Aung Thiha

Deputy Head of Department (2)

Background

    On September 7, 2023, the Department of Humanitarian and Rehabilitation was established to operate during the interim period, aiming to protect people’s lives, property, and livelihoods, uphold the rule of law, deliver public services, and respond quickly to meet the emergency needs of the Karenni people.

Aims and Objectives

  1. To guarantee that the entire Karenni population is provided with basic services and protection in line with human dignity.
  2. To systematically identify, gather, and coordinate the necessary resources to support basic services on time.
  3. To effectively develop as a department and deliver quality services that meet the needs of the people.

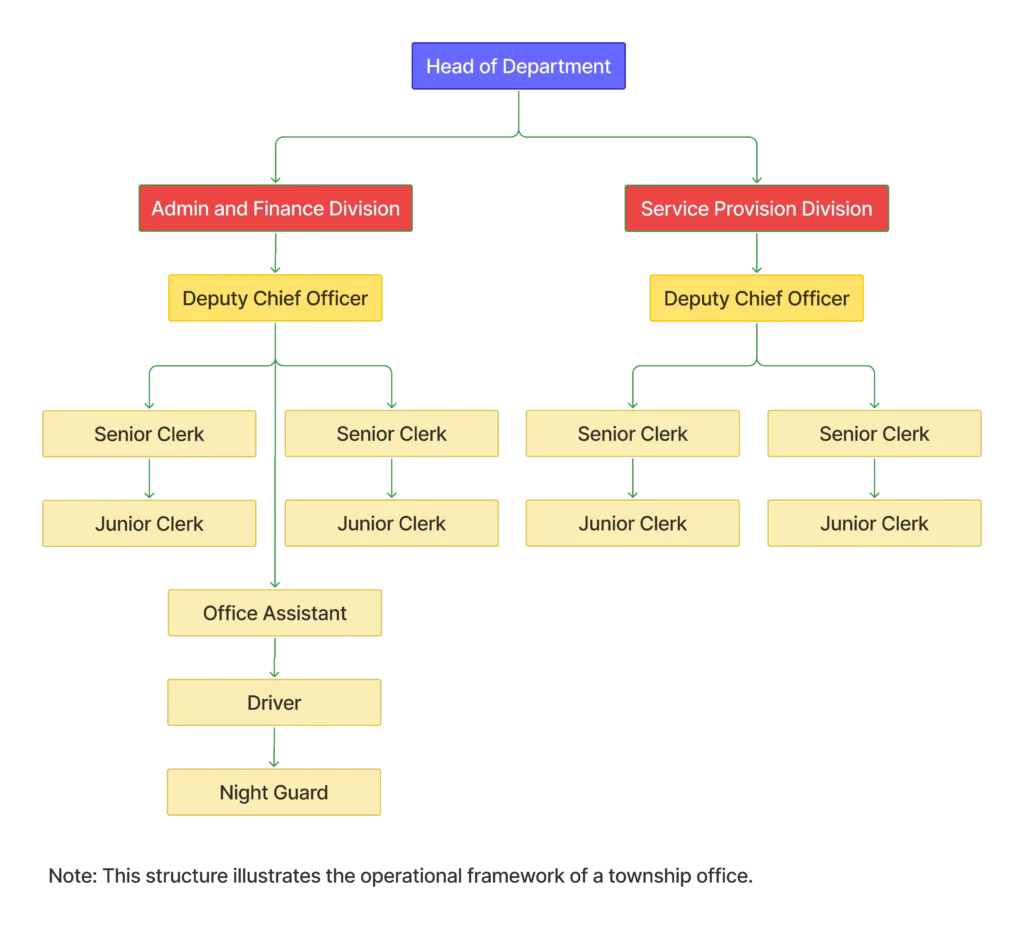
Structure of the Department

    The Department of Humanitarian and Rehabilitation consists of a Head of Department and two Deputy Heads, who oversee the Sub-departments: the Emergency Responses Sub-department, the Humanitarian Sub-department, and the Administration Sub-department.

 

စီမံအုပ်ချုပ်ရေး ဌာနခွဲဖွဲ့စည်းပုံ

 

အရေးပေါ်တုံ့ပြန်ရေးဌာနခွဲ ဖွဲ့စည်းပုံ

 

လူသားချင်းစာနာထောက်ထားရေးနှင့်ပြန်လည်ထူထောင်ရေးဌာန မြို့နယ်ဦးစီးမှူးရုံး

 

Activities

    As a department, it provides humanitarian assistance and protection, including support for basic food, nutrition, and shelter, civilian protection services, and natural disaster risk management. These activities are carried out using information from refugee camp committees, villages, township administrations, and other local entities, and in coordination with both domestic and international organizations to secure funding.

Contact Information

Signal no: +66 955751315