An Official Website of Karenni State Interim Executive Council Here’s how you know
IEC official website links

Usually end with .ieckarenni.org

Our Trusted websites external link

Secure websites use HTTPS

Look for a lock icon (🔒) or a URL starting with https://.

Only share sensitive info on official, secure websites.

Interim Executive Council of Karenni State

Department of Construction
Interim Executive Council of Karenni State
Department of Construction
Interim Executive Council of Karenni State
Department of Construction
Interim Executive Council of Karenni State

Department of Construction

U Joseph Raymond

Head of Department

Daw Theingi Aye

Deputy Head of Department (1)​

Background Information

    Since the military coup in 2021, ongoing armed conflict across Karenni State and the junta’s targeted attacks on civilians have resulted in 50% of the Karenni population losing their homes. Additionally, transportation disruptions continue to hinder access and the flow of goods. To address these challenges, a Construction Technical Team was established in the first week of May 2024 and collaborated with the Karenni Interim Executive Council to implement local development activities. Following the interim plan, the IEC officially formed the Department of Construction on November 28, 2024.

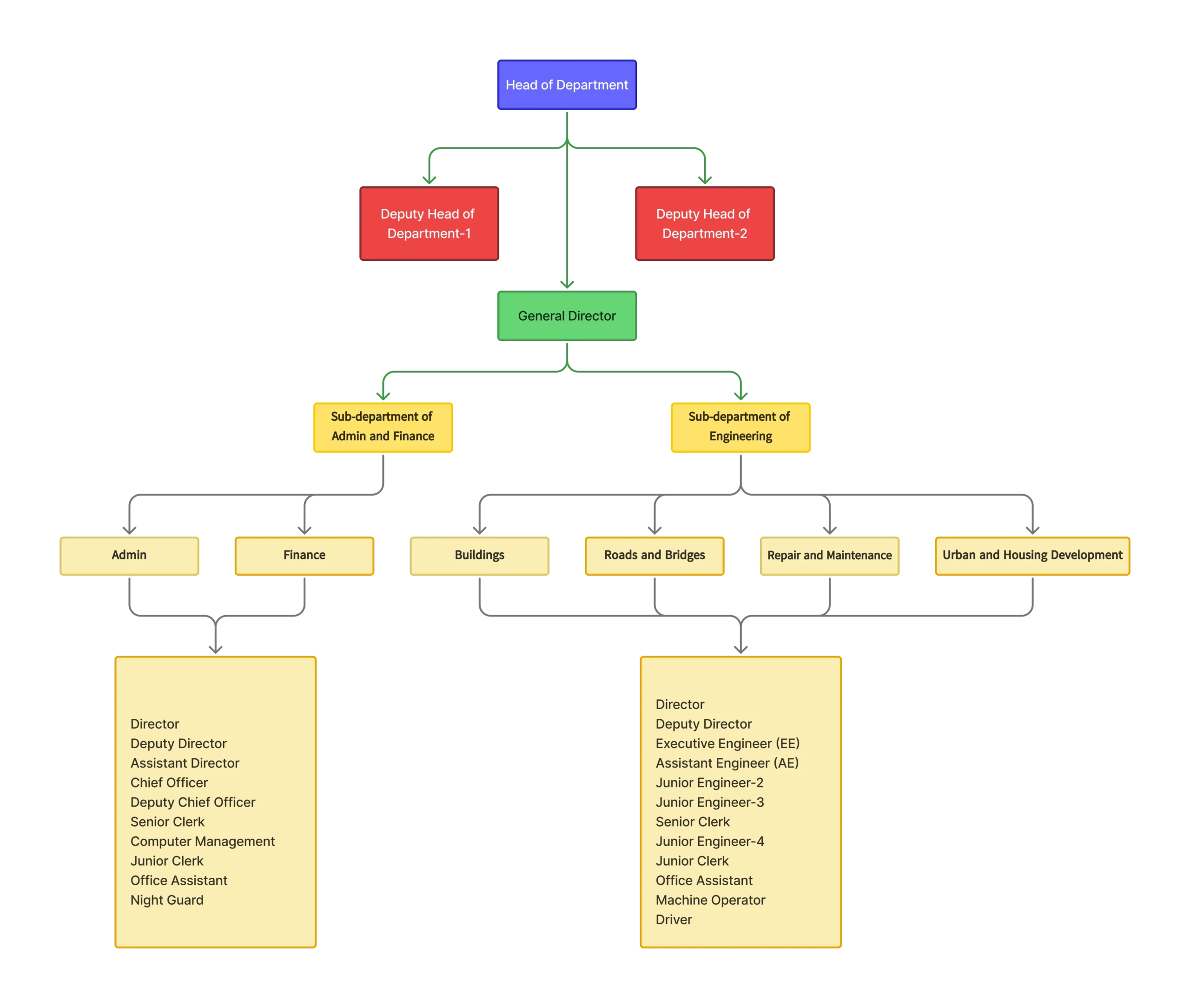
Structure of the Department

    The Department of Construction is overseen by one Head Department and two Deputy Heads, and is organized into the Administration and Finance Sub-department and the Engineering Sub-department. The Administration and Finance Sub-department includes the Administration Section and the Finance Section. The Engineering Sub-department comprises the Building Section, the Road and Bridge Section, the Maintenance Section, and the Urban and Housing Development Section.

Activities

    The Construction Department conducts field assessments and performs the repair and reconstruction of roads, bridges, water supply and drainage systems, and retaining walls reported by other departments as needing maintenance or rebuilding.

Organization Structure

Contact

Email: [email protected]