Department of Agriculture, Livestock and Irrigation
Khu Tu Reh
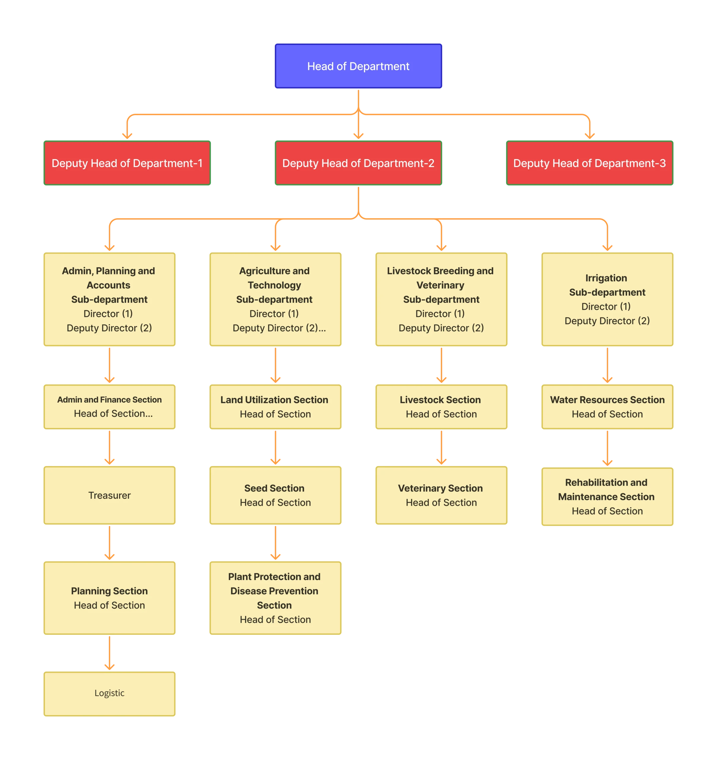
Head of Department
U Tint Swe
Deputy Head of Department (1)​
Daw Myat Su Mon
Deputy Head of Department (2)​
Khun Sein Win
Deputy Head of Department (3)​
Background Information of the Department
  On February 10th, 2024, the Civil Disobedience Movement personnel from the agricultural sector in Karenni State gathered to collaborate on addressing farmers’ agricultural challenges and to provide agricultural services through a self-reliant system. Later, on August 14th, 2024, the “Department of Agriculture, Livestock, and Irrigation” was officially formed by the Karenni Interim Executive Council.
Aims and Objectives
- To ensure food security in Karenni State, policies and mechanisms related to agriculture are developed and refined to produce nutritious, safe, and market-demanded agricultural and livestock products.
- To help farmers achieve better profits, specific crop varieties, farming systems, and cultivation methods will be designated, and model crop plots will be established with the participation of farmers, along with efforts to share useful farming knowledge, tools, and agricultural techniques.
- To promote the widespread use of eco-friendly inputs in Karenni State’s agricultural sector, technical support and maintenance of dams, irrigation canals, streams, ponds, and water reservoirs to be provided as needed.
Structure of the Department
  The Department of Agriculture, Livestock and Irrigation is headed by one Head of Department and three Deputy Heads. It is divided into four Sub-departments: Administration, Planning and Finance Sub-department, Agricultural Technology Sub-department, Livestock and Veterinary Sub-department, and Irrigation Sub-department.
Activities of the Department
  The Administration, Planning and Finance Sub-department calculates cultivated and damaged land in townships and develops related plans. The Agricultural Technology Sub-department carries out activities such as designating and cultivating model plots, providing technical training, producing organic fertilizers and bio-pesticides, and producing and selling seedlings.
The Livestock and Veterinary Sub-department is currently providing vaccinations for swine flu, diseases affecting cattle and buffaloes, rabies in dogs, and poultry diseases in chickens.
The Irrigation Sub-department carries out maintenance and repair works on roads and bridges used for transportation, water control gates, dam embankments, as well as the banks of canals and streams.
Structure of the Department

Contact
Email: [email protected]
Signal Number: +959428007376