ပညာရေးဌာန
မော်မီးမာ
ဌာနမှူးကြီး
ဦးဘယ်ညာမီးနို
ဒု-ဌာနမှူး (၁)
ခန်းယူဂျိန်း
ဒု-ဌာနမှူး (၂)
ဦးညီညီဇော်
ဒု-ဌာနမှူး (၃)
နောက်ခံအကြောင်း
၂၀၂၁ ခုနှစ် စစ်အာဏာသိမ်းပြီးနောက်တွင် ကရင်နီပြည်၌ စစ်ကောင်စီ၏ အုပ်ချုပ်ရေးယန္တရား နှင့်အတူ ပညာသင်ကြားရေးစနစ်သည်လည်း အဆုံးစွန်ပျက်သုန်းခဲ့ရသည်။ ထိုအခြေအနေတွင် ပညာ သင်ကြားခွင့်ဆုံးရှုံးခဲ့ရေသာ ကျောင်းသူ၊ ကျောင်းသားများအတွက် စဥ်ဆက်မပြတ် ပညာသင်ကြားခွင့် ပြန်လည်ရရှိစေရန်အတွက် ပြည်သူ့အခြေပြုကျောင်းများ၊ တိုင်းရင်းသားပညာရေးအစုအဖွဲ့များ၊ ပုဂ္ဂလိက ကျောင်းများ၊ ကိုယ်ပိုင်ကျောင်းများ၊ ဘာသာရေးအခြေပြုကျောင်းများနှင့် အခြားသောပညာရေးအစုအဖွဲ့ များသည် အုပ်ချုပ်ရေးကောင်စီမစုဖွဲ့မီကပင် ကြိုးစားအားထုတ်ခဲ့ကြသည်။ ထို့နောက် အုပ်ချုပ်ရေး ကောင်စီ ပေါ်ပေါက်လာပြီးနောက် ၂၀၂၃ ခုနှစ်၊ စက်တင်ဘာလ (၇) ရက်တွင် ပညာရေးဌာနကို ဖွဲ့စည်း ခဲ့သည်။
ပညာရေးမျှော်မှန်းချက်
ကရင်နီလူမျိုးများ၏ ဘာသာစကား၊ စာပေယဥ်ကျေးမှု၊ စံတန်းဖိုးနှင့် ဖြစ်တည်မှုနောက်ခံသမိုင်း တို့ကို ထိန်းသိမ်းမြှင့်တင်ရေး၊ ၂၁ ရာစု ဗဟုသုတနှင့် အသိဉာဏ်ပညာများရရှိရေး၊ ကိုယ်ပိုင်တွေးခေါ် မြော်မြင်မှုများဖွံ့ဖြိုးရေးနှင့်အတူ သဟဇာတရှိသည့် ငြိမ်းချမ်းသော ကရင်နီလူမှုရပ်ရွာပတ်ဝန်းကျင်တွင် ဘဝရှင်သန်ရေးကို အာမခံပေးနိုင်ပြီး ဖက်ဒရယ်ဒီမိုကရေစီစနစ်နှင့်အညီ အားလုံးလက်လှမ်းမီသည့် ကရင်နီအမျိုးသားပညာရေးစနစ်ကို တည်ဆောက်ရန်။
ရည်ရွယ်ချက်များ
- (၁)
ဖက်ဒရယ်ဒီမိုကရေစီပညာရေးစနစ်ကို အကောင်အထည်ဖော်ဆောင်ရွက်ရန်။ - (၂)
ပညာရေးလွတ်လပ်ခွင့်နှင့် တန်းတူအခွင့်အရေးရရှိရေး။ - (၃)
အာမခံချက်ရှိပြီး အရည်အသွေးမြင့်သော ပညာရေးစနစ် ဖော်ဆောင်ရန်။ - (၄)
မိခင်ဘာသာစကားအခြေပြု ဘာသာစကားစုံ သင်ကြားရေးစနစ် တည်ဆောက်ရန်။ - (၅)
လူတိုင်းအကြုံဝင် မသင်မနေရသော အခမဲ့အခြေခံပညာရေးစနစ် တည်ဆောက်ရန်။ - (၆)
ဗလငါးတန်ဖွံ့ဖြိုးမှုအတွက် အသိဉာဏ်၊ ကိုယ်ခန္ဓာ၊ လူမှုရေး၊ အသက်မွေးမှုနှင့် သမ္မာရေး ပညာရေးကို ရောစပ်ဖော်ဆောင်ရန်။ - (၇)
အရည်အသွေးမြင့်သင်ရိုးညွှန်းတမ်း၊ သင်ကြားနည်းလမ်းများ၊ တိုင်းတာမှုစနစ်များနှင့် ကျွမ်းကျင်သော ဆရာ၊ ဆရာမများဖွံ့ဖြိုးလာစေရန်။ - (၈)
ဖက်ဒရယ်နိုင်ငံတော်တည်ဆောက်ရေးအတွက် တာဝန်ရှိပြီး ဗဟုသုတပြည့်ဝသော လူငယ်များမွေးထုတ်ရန်။ - (၉)
လွတ်လပ်စွာ ထင်မြင်ဆင်ခြင်စဉ်းစားနိုင်ခြင်းနှင့် ပြဿနာများကို ကိုယ်တိုင်ဖြေရှင်းနိုင်စွမ်းရှိစေမည့် ကျောင်းသားဗဟိုပြု သင်ကြားရေးစနစ် တည်ဆောက်ရန်။
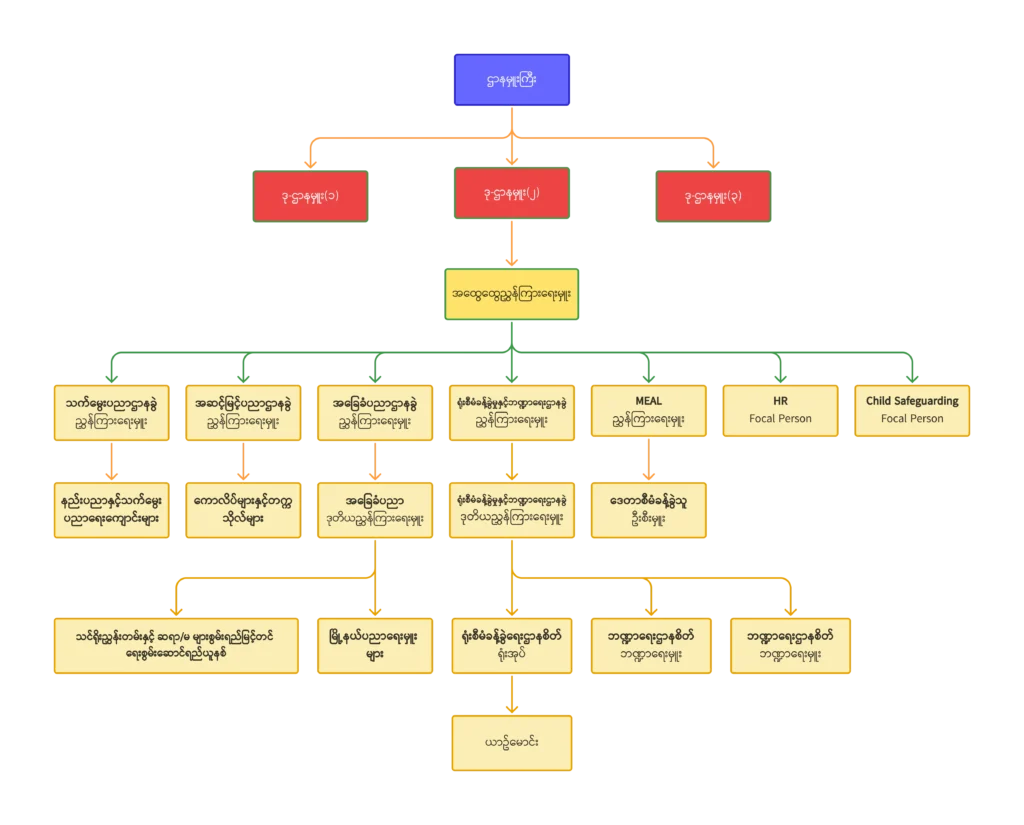
ဌာနဖွဲ့စည်းပုံ

ပညာရေးဌာနကို သက်ဆိုင်ရာအစုအဖွဲ့များမှတဆင့် အဆင့်ဆင့်ရွေးကောက်တင်မြှောက်ထား သော ဌာနမှူးကြီးတစ်ဦးနှင့် ဒုတိယဌာနမှူး (၃) ဦးတို့ဖြင့်ဖွဲ့စည်းပြီး မြို့နယ်ပညာရေးဘုတ်အဖွဲ့များ၊ ဆရာများသမဂ္ဂအဖွဲ့ဝင်များ၊ CDM ပညာရေးဝန်ထမ်းများပါဝင်သည်။ အဆင့်မြင့်ပညာဌာနခွဲ၊ အခြေခံ ပညာဌာနခွဲ၊ သက်မွေးဌာနခွဲ၊ စီမံခန့်ခွဲရေးနှင့် ဘဏ္ဍာရေးဌာနခွဲဟူသော ဌာနခွဲ (၄) ခုဖြင့် လုပ်ငန်းများကို လည်ပတ်လျက်ရှိသည်။
လုပ်ငန်းဆောင်ရွက်ချက်များ
အခြေခံပညာဌာနခွဲသည် ဆရာ၊ ဆရာမများအား ထောက်ပံ့ငွေပံ့ပိုးခြင်း၊ စာသင်ကျောင်းများ၏ အခြေအနေကို ကွင်းဆင်းလေ့လာခြင်း၊ မြို့နယ်ပညာရေးမှူးများအား ခန့်အပ်ခြင်းတို့ကို ဆောင်ရွက်လျက်ရှိသည်။ အဆင့်မြင့်ပညာဌာနခွဲအနေဖြင့် ကရင်နီပြည်အတွင်း အဆင့်မြင့်ပညာရေး အခွင့်အလမ်းများ ပိုမို တိုးပွားလာစေရန် အဆင့်မြင့်ပညာမျှဝေပေးနေသော ကျောင်းများနှင့် ချိတ်ဆက် ဆောင်ရွက်ခြင်း၊ အဆင့်မြင့်ပညာရေးမူဝါဒကို တတ်သိပညာရှင်များ၊ သက်ဆိုင်ရာ ပါဝင်ပတ်သက်နေသူ များနှင့် စုပေါင်းရေးဆွဲခြင်းတို့ကို ဆောင်ရွက်လျက်ရှိသည်။ နည်းပညာနှင့် အသက်မွေးဝမ်းကျောင်း ပညာရေးသည် ကရင်နီပြည်တွင် ဖွံ့ဖြိုးမှုနည်းပါးနေသော်လည်း ဌာနခွဲအနေဖြင့် ရှိနှင့်ပြီးသော alternative ကျောင်းများနှင့် ချိတ်ဆက်ဆောင်ရွက်ရန်၊ မိမိကိုယ်ကို အားကိုးအားထား၍ ဒေသစီးပွားရေး ကို ထောက်ပံ့ပြီး ဖွံ့ဖြိုးမှုသင်တန်းများ ရှိလာစေရန် ဆောင်ရွက်လျက်ရှိသည်။